文章主题:ChatGPT, 论文, 写作技巧, 人工智能
如何用ChatGPT「6分钟」写一篇论文

ChatGPT,人人都在讨论,但好像99%的人都认为只是另一个siri或小爱同学,没有太大的用处。
这99%的同学注意了,你可能是没学会怎么使用ChatGPT。
今天这篇文章,主要是帮大家解决怎么提问,才能让ChatGPT帮你写出一篇优秀论文?
请给我3分钟,手把手教会你怎么用ChatGPT写论文。只需要一套公式,就能轻松搞定所有论文。
01
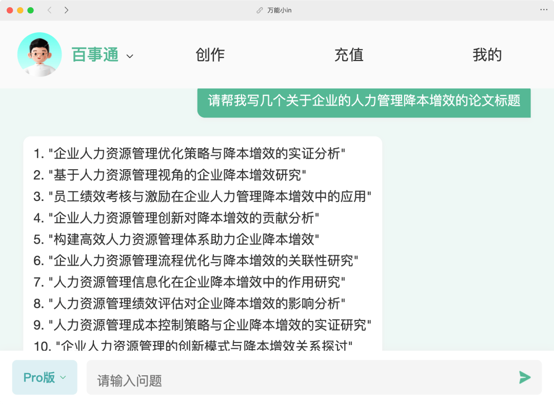
首先需要确定一个论文主题,并确认这个主题的关键词,要求ChatGPT为你的论文起几篇论文标题。此处以企业人力的降本增效为主题。

02
接着,要求以ChatGPT给的标题,写一份详细的论文大纲。当然,大纲可以根据自己的理解或专业信息进行调整。

03
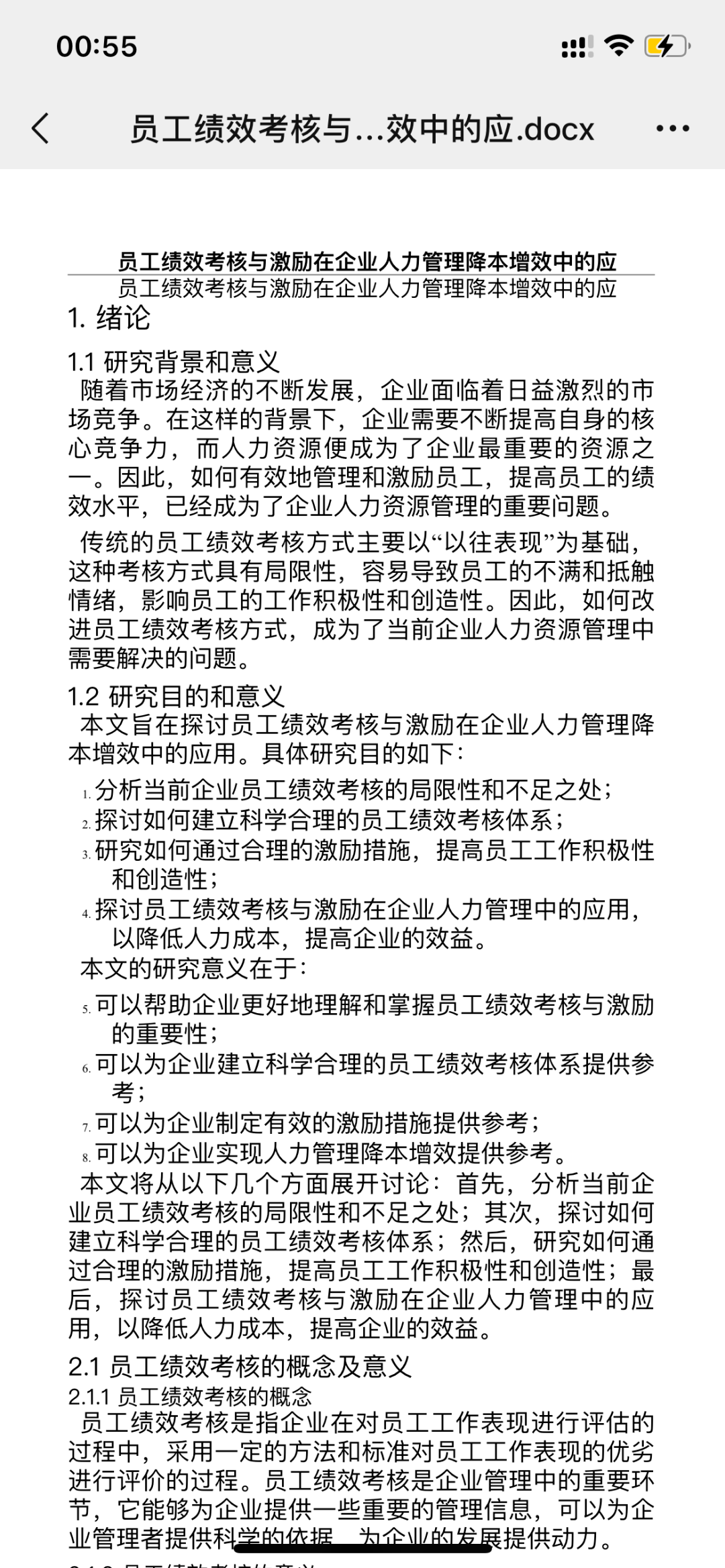
有了论文大纲之后,就可以让ChatGPT为每个小论点详写文章,填充文章细节。填充全文后,需自行对内容进行排版,目前ChatGPT暂不支持论文排版功能。

速成法
当然还有一种速成法,直接让ChatGPT写一篇论文。「万能小in论文创作神器」,基于ChatGPT的技术上,帮大家节省了训练时间。一键生成专业论文,从提交需求到生成论文只需6分钟(截图为证,一分不差)!





? 点 击 查 看 论 文 原 图

关注下方公众号、 随时对话AI、想用就用
——The End——
责任编辑:

AI时代,拥有个人微信机器人AI助手!AI时代不落人后!
免费ChatGPT问答,办公、写作、生活好得力助手!
搜索微信号aigc666aigc999或上边扫码,即可拥有个人AI助手!
声明:本站所有文章,如无特殊说明或标注,均为本站原创发布。任何个人或组织,在未征得本站同意时,禁止复制、盗用、采集、发布本站内容到任何网站、书籍等各类媒体平台。如若本站内容侵犯了原著者的合法权益,可联系我们进行处理。



